| Начало раздела Производственные, любительские Радиолюбительские Авиамодельные, ракетомодельные Полезные, занимательные | Хитрости мастеру Электроника Физика Технологии Изобретения | Тайны космоса Тайны Земли Тайны Океана Хитрости Карта раздела | |
| Использование материалов сайта разрешается при условии ссылки (для сайтов - гиперссылки) | |||
Навигация: => | На главную/Электроника/ Схемы/ Питание аппаратуры/ |
|
СХЕМА УСТРОЙСТВА ДЛЯ УСКОРЕННОЙ ЗАРЯДКИ
АККУМУЛЯТОРНЫХ БАТАРЕЙ
Ni-Cd и Ni-MH
Автор статьи: М. Евсиков
Описываемое в статье устройство предназначено для ускоренной зарядки батарей Ni-Cd и Ni-MH аккумуляторов экспоненциально уменьшающимся током. К его достоинствам можно отнести возможность выбора времени зарядки в пределах от 45 мин до 3 ч, простоту изготовления и налаживания, отсутствие нагрева аккумуляторов в конце зарядки, возможность визуального контроля процесса зарядки, автоматическое восстановление процесса при отключении и последующем включении электропитания, удобство пользования. Устройство можно использовать в качестве стенда для снятия зарядно-разрядных характеристик аккумуляторов.
При зарядке большим неизменным током (0,5Е и более, где Е - емкость аккумулятора) аккумулятор начинает нагреваться после 75...80%-ного заряда, причем Ni-MH аккумуляторы нагреваются больше, чем Ni-Cd [1]. После полной зарядки аккумулятора температура ускоренно возрастает [1], и если этот процесс вовремя не остановить, то он завершается воспламенением или взрывом аккумулятора. Рекомендуемая температура прекращения зарядки - +45 °С [2]. Однако этот критерий годится только как аварийный: сочетание перезарядки с перегревом снижает емкость аккумулятора и, следовательно, сокращает срок его службы.
Достижение определенного напряжения на аккумуляторе и не является удовлетворительным критерием окончания процесса. Дело в том, что его значение, соответствующее полной зарядке, заранее неизвестно, так как зависит от температуры и "возраста" аккумулятора. Ошибка в несколько милливольт приводит к тому, что зарядка аккумулятора никогда не закончится или завершится слишком рано [3].
При зарядке неизменным током легко контролировать заряд - он прямо пропорционален длительности процесса. В частности, его величину можно установить равной номинальной емкости аккумулятора. Но с течением времени его емкость уменьшается и в конце срока службы составляет примерно 80 % номинала. Поэтому ограничение заряда номинальной емкостью не гарантирует отсутствия перезарядки и перегрева аккумуляторов и, следовательно, не может быть единственным критерием окончания зарядки.
Самый сложный критерий окончания процесса - момент, когда напряжение на аккумуляторе достигает максимума, а затем начинает уменьшаться. Максимальное напряжение на аккумуляторе соответствует полной зарядке, но в [2]показано, что оно является следствием нагрева аккумулятора в процессе восстановления заряда. Величина максимума очень мала, особенно у Ni-MH аккумуляторов (около 10 мВ), поэтому для его обнаружения применяют АЦП или преобразователи напряжения в частоту [2]. При зарядке батареи максимум напряжения разных ее элементов достигается в разное время, поэтому желательно контролировать каждый из них отдельно. К тому же встречаются аккумуляторы с аномальной зарядной характеристикой, на которой этот максимум отсутствует. Иначе говоря, контроль только напряжения недостаточен, необходимо еще контролировать и температуру, и величину заряда, пропущенного через батарею.
Таким образом, при зарядке батареи большим неизменным током необходимо контролировать каждый ее элемент по нескольким критериям, что усложняет зарядное устройство. Лишь зарядка малым током (не более 0,2Е) не вызывает аварийного перегрева аккумуляторов даже при большой перезарядке. В этом случае состояние каждого элемента контролировать не нужно, зарядное устройство получается очень простым, но и недостаток его очевиден - длительное время зарядки.
Существуют зарядные устройства, в которых первоначально большой зарядный ток уменьшается с течением времени [4-6]. В этом случае и не нужно контролировать состояние каждого элемента батареи. Но в этих устройствах отсутствует контроль величины заряда, а в качестве критерия полной зарядки используется достижение определенного напряжения, что, как упомянуто выше, не является удовлетворительным.
В [7] описано зарядное устройство, в котором аккумуляторная батарея заряжается как конденсатор от источника неизменного напряжения через резистор. В этом случае зарядный ток теоретически должен уменьшаться с течением времени по экспоненте с постоянной времени, равной произведению эквивалентной емкости аккумулятора на сопротивление этого резистора. На практике же зависимость тока зарядки от времени отличается от экспоненциальной, так как эквивалентная емкость и выходное сопротивление источника изменяются в процессе зарядки. Но даже если пренебречь указанным отличием, то важнейший параметр - постоянная времени зарядки - неизвестен, вследствие чего невозможен контроль пропущенного через аккумулятор заряда. Поэтому зарядка оканчивается опять же по достижению определенного напряжения.
В предлагаемом устройстве ток зарядки в форме экспоненциально уменьшающегося импульса выбран потому, что его легко реализовать с помощью простейшей RC-цепи. Завершается он естественным образом, в результате чего отпадает необходимость в таймере, отключающем аккумуляторы по прошествии заданного времени, заряд ограничен, даже если аккумуляторы находятся в зарядном устройстве длительное время. Существенно, что ток зарядки вырабатывается генератором тока, поэтому его значение и форма не зависят ни от напряжения на аккумуляторах, ни от нелинейности их зарядных характеристик.
В процессе зарядки ток через аккумуляторы I экспоненциально уменьшается:
I = I0ехр(-t/T0), (1)
где: t — время; I0 — начальный ток зарядки; Т0 — постоянная времени зарядки. При этом каждый аккумулятор получает заряд q, который оценивается выражением
q = I0Т0[1 - ехр(-t/Т0)] = (I0 - I)T0. (2)
Графики зависимостей I и q от времени t представлены на рис. 1.

Рис.1. Зависимости I и q от времени t
Видно, что за время 3Т0заряд достигает значения 0,95I0T0 и далее приближается к значению I0Т0. Рекомендуется выбирать значения I0 и Т0по формулам
I0 = nЕ, Т0 = 1 ч/n, где n = 1, 2, 3, 4. (3)
Самое удобное значение n = 1. Начальный ток зарядки в этом случае равен электроемкости Е, время зарядки - 3 ч. (Практически можно оставить аккумуляторы в зарядном устройстве на ночь, и к утру они будут полностью заряжены). Если такое время зарядки слишком велико, значение пувеличивают. При n = 2 оно составит 1,5ч при начальном токе зарядки 2Е. Такой режим пригоден для Ni-Cd и Ni-MH аккумуляторов. Увеличение п до 3 уменьшает время зарядки до 1 ч, но начальный ток зарядки возрастает до 3Е. Наконец, при n = 4 время зарядки сокращается до 45 мин, а начальный ток зарядки увеличивается до 4Е. Значения n, равные 3 и 4, допустимы для Ni-Cd аккумуляторов, так как их внутреннее сопротивление чуть (менее 0,1 Ом). Что касается Ni-MH аккумуляторов, то их внутреннее сопротивление в несколько раз больше, поэтому большой ток может их разогреть в начале зарядки, что недопустимо. Значения n больше 4 применять не рекомендуется. Можно выбрать I0 на 5%больше, чем определенный по формуле (3). Тогда точное время зарядки составит 3 ч/n, а дальнейшая 5%-ная перезарядка несущественна.
Принцип действия устройства иллюстрирует рис. 2.

Рис.2. Принцип действия устройства
Конденсатор емкостью С1, предварительно заряженный до напряжения U0, разряжается через усилитель тока А1 с входным сопротивлением Rin и коэффициентом усиления по току Кi. Ток во входной цепи усилителя Iin определяется выражением
Iin = U0exp(-t/RinC1)/Rin. (4)
Ток в выходной цепи усилителя I = КiIin заряжает аккумуляторную батарею GB1:
I = КiU0ехр(-t/RinС1)/Rin = SU0exp(-t/RinС1), (5)
где: S = Ki/Rin - крутизна усиления усилителя, если его рассматривать как преобразователь напряжения в ток. Сравнивая (2) и (5), имеем
T0 = RinC1, I0 = KiU0/Rin = SU0. (6)
Удобно выбрать U0 = 1 В, С1 = 1000 мкФ, тогда из (3) следует, что Rin = 3,6 МОм/n,
S = nЕ, Кi = SRin = 3600000E. (7)
Например, при Е = 1 Ач и n = 1 должны быть следующие параметры: Rin = 3,6 МОм, S = 1 А/В, Кi = 3600000 = 131 дБ.
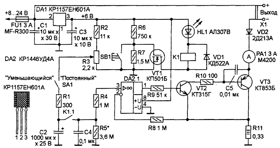
Принципиальная схема устройства изображена на рис. 3. Усилитель тока собран на ОУ DA2.1 и транзисторах VT2 и VT3. Напряжение питания ОУ стабилизировано микросхемой DA1. Узел на транзисторе VT1контролирует величину этого напряжения. Когда оно в норме, этот транзистор открыт, через обмотку реле К1 течет ток, контакты реле К1.1 замкнуты, светодиод HL1 светится, сигнализируя о нормальной работе устройства. Выключателем SA1 выбирают режим зарядки: постоянным током (когда его контакты замкнуты) или экспоненциально уменьшающимся (когда они разомкнуты). Резисторы R2 и R3 образуют делитель напряжения. Напряжение на движке переменного резистора R3 определяет ток зарядки. В режиме "Постоянный" это напряжение через резистор R1 и замкнутые контакты реле К1.1 поступает на неинвертирующий вход ОУ. Его выходной ток усиливается транзисторами VT2, VT3 и устанавливается таким, чтобы напряжения на резисторах R11 и R5 стали одинаковыми. Коэффициент усиления по току Ki = R5/R11 и при указанных на схеме номиналах примерно равен 107, а крутизна преобразования напряжения в ток S = 1/R11 = 3 А/В.

Рис.3. Принципиальная схема устройства
В режиме "Уменьшающийся" (контакты выключателя SA1 разомкнуты) конденсатор С2емкостью 1000 мкФ разряжается через резистор R5 с постоянной времени, выбранной по формуле (3). Экспоненциально уменьшающийся ток через этот конденсатор усиливается ОУ DA2.1 и транзисторами VT2, VT3 и заряжает аккумуляторы, подключенные к разъему Х1 ("Выход"). Диод VD2 предотвращает их разрядку при отключении напряжения питания. Амперметр РА1 служит для контроля текущего значения тока зарядки. Конденсатор С5 предотвращает самовозбуждение устройства. Резисторы R4, R8-R10 - токоограничительные. Они защищают ОУ и транзистор VT2 в аварийных ситуациях, например, при обрыве резистора R11 или пробое транзистора VT3, предотвращая выход из строя остальных элементов.
При отключении питания в режиме зарядки уменьшающимся током транзистор VT1закрывается и реле размыкает контакты К1.1, предотвращая дальнейшую разрядку конденсатора С2. Светодиод HL1 гаснет, сигнализируя об отключении питания. С восстановлением питания транзистор VT1открывается, реле К1 замыкает контакты К 1.1 и зарядка аккумуляторов автоматически продолжается с того значения тока, при котором он был прерван. Светодиод HL1 снова загорается, сигнализируя о возобновлении зарядки. Нажатием на кнопку SB1 можно кратковременно прекратить зарядку при снятии зарядных характеристик. При этом конденсатор С4 предотвращает проникание сетевых наводок на вход ОУ.
Устройство собрано на универсальной печатной плате и размещено в корпусе размерами 310x130x180 мм. Аккумуляторы типоразмера АА размещают в желобе на верхней крышке корпуса. Контактные гнезда выполнены в виде отрезков ленты из луженой жести, которые прижимаются к аккумуляторам пружиной от стандартного отсека для элемента типоразмера АА. Через пружину ток не идет. Следует отметить, что имеющиеся в продаже пластмассовые отсеки пригодны лишь при токе, не превышающем 500 мА. Дело в том, что ток, протекающий через контактные пружины, разогревает их, при этом нагреваются и аккумуляторы. Уже при токе 1 Апружины нагреваются настолько, что расплавляют стенку пластмассового корпуса отсека, делая его дальнейшее использование невозможным.
Транзистор VT3 установлен на ребристом теплоотводе с площадью поверхности 600 см2, диод VD2 - на пластинчатом теплоотводе площадью 50 см2. Резистор R11 составлен из трех соединенных параллельно резисторов МЛТ-1сопротивлением 1 Ом. Все сильноточные соединения выполнены отрезками медного провода сечением 3 мм2, которые припаяны непосредственно к выводам соответствующих деталей.
ОУ К1446УД4А (DA2) можно заменить микросхемой К1446УД1А или другой из этих серий, но из двух ОУ нужно выбрать тот, у которого напряжение смещения меньше. Второй ОУ может быть использован в составе термочувствительного моста [8] для аварийного отключения аккумуляторов при их перегреве во время зарядки постоянным током (при зарядке уменьшающимся током перегрев аккумуляторов не наблюдался). В случае использования ОУ других типов следует иметь в виду, что в данной конструкции питание его однополярное, поэтому он должен быть работоспособен при нулевом напряжении на обоих входах.
Микросхема КР1157ЕН601А (DA1)заменима стабилизатором этой серии с индексом Б, а и микросхемой серии К1157ЕН602, однако у последней иная "цоколевка" [9].
Транзистор VT1 - любой из серии КП501, VT2 должен иметь статический коэффициент передачи тока базы h21Э не менее 100. Транзистор КТ853Б (VT3) отличается тем, что его h21Э превышает 1000. В качестве VT2, VT3можно использовать транзисторы других типов, но общий коэффициент усиления по току должен превышать 100000.
Конденсатор С2, задающий постоянную времени зарядки Т0, должен иметь стабильную емкость, необязательно равную указанной на схеме номинальной, так как требуемое значение Т0устанавливают при налаживании подбором резистора R5. Автор использовал оксидный конденсатор фирмы Jamicon с большим запасом по напряжению (в 25 раз).
Реле К1 - герконовое EDR2H1A0500 фирмы ЕСЕ с напряжением и током срабатывания соответственно 5 В и 10 мА. Возможная замена - реле отечественного производства КУЦ-1 (паспорт РА4. 362.900).
Амперметр РА1 должен быть рассчитан на максимальный ток зарядки (в авторском варианте применен прибор М4200 на ток 3 А). Предохранитель FU1 - самовосстанавливающийся MF-R300 фирмы BOURNS [10].
Налаживание устройства сводится к установке необходимого значения постоянной времени зарядки Т0, выбранного по формуле (3). Сопротивление резистора R5 выбирают равным Rin по формуле (7), полагая, что емкость конденсатора С2 точно равна 1000 мкФ. Вместо аккумуляторов включают цифровой амперметр. Перед включением питания, как при зарядке аккумуляторов, так и при налаживании устройства, движок переменного резистора R3 переводят в нижнее (по схеме) положение и замыкают контакты выключателя SA1 (это необходимо для разрядки конденсатора С2). Затем включают питание и, перемещая движок резистора R3, устанавливают начальный ток I0 около 1 А. Далее SA1 переводят в положение "Уменьшающийся". Через время Т1 (примерно равное Т0) измеряют ток I1. Скорректированное значение сопротивления резистора R5*вычисляют по формуле R5* = R5[ln(I0/I1)]. В заключение устанавливают резистор R5сопротивлением, равным этому скорректированному значению.
Аккумуляторы перед зарядкой необходимо разрядить до напряжения 1...1.1 В, чтобы исключить их перезарядку и проявление эффекта памяти [2]. Если при разрядке аккумуляторы нагрелись, то перед зарядкой их следует охладить до температуры окружающей среды (0...+30 °С [2]). Прежде чем подключать аккумуляторы к зарядному устройству, необходимо убедиться в том, что оно обесточено, движок резистора R3 находится в нижнем (по схеме) положении, a SA1 - в положении "Постоянный". Далее, соблюдая полярность, устанавливают аккумуляторы, включают питание и с помощью переменного резистора R3 устанавливают начальный ток I0 по формуле (3). После этого переводят SA1 в положение "Уменьшающийся", и через время 3Т0 аккумуляторы готовы к использованию.
Для питания устройства необходим источник напряжения от 8 до 24 В, можно нестабилизированного. Одновременно можно заряжать от одного до десяти элементов. Минимальное напряжение питания с учетом пульсаций должно составлять 2 В на элемент плюс 4 В (но в указанных пределах).
Устройство можно использовать в качестве стенда для снятия не только зарядных, но и разрядных характеристик аккумуляторов. В последнем случае исследуемый аккумулятор должен быть подключен к устройству в обратной полярности. Напряжение на его электродах необходимо постоянно контролировать вольтметром. Не следует допускать изменения его полярности, чтобы не вызвать аварийного разрушения аккумулятора. По этой причине не рекомендуется таким образом разряжать батарею из нескольких последовательно соединенных элементов, так как можно пропустить момент выхода из строя элемента с наименьшей емкостью.
Источники
Новые виды аккумуляторов ("За рубежом"). - Радио, 1998, №1, с. 48, 49.
Немного о зарядке никель-кадмиевых аккумуляторов ("За рубежом"). - Радио, 1996, №7, с. 48,49.
Нечаев И. Ускоренная зарядка аккумуляторов. - Радио, 1995, №9, с. 52, 53.
Алексеев С. Зарядные устройства для Ni-Cd аккумуляторов и батарей. - Радио, 1997, №1, с. 44-46.
Долгов О. Зарубежное зарядное устройство и его аналог на отечественных элементах. - Радио, 1995, №8, с. 42, 43.
Дорофеев М. Вариант зарядного устройства. - Радио, 1993, №2, с. 12, 13.
Ткачев Ф. Расчет термочувствительного моста. - Радио, 1995, №8, с. 46.
Бирюков С. Микросхемные стабилизаторы напряжения широкого применения. - Радио, 1999, №2, с. 69-71.
Самовосстанавливающиеся предохранители MULTIFUSE фирмы BOURNS. - Радио, 2000, №11, c. 49-51.
Версия для печати
Автор: М. Евсиков, г. Москва
P.S. Материал защищён.
Created/Updated: 25.05.2018
|
