| Начало раздела Производственные, любительские Радиолюбительские Авиамодельные, ракетомодельные Полезные, занимательные | Хитрости мастеру Электроника Физика Технологии Изобретения | Тайны космоса Тайны Земли Тайны Океана Хитрости Карта раздела | |
| Использование материалов сайта разрешается при условии ссылки (для сайтов - гиперссылки) | |||
Навигация: => | На главную/ Электроника/ Схемы/ Питание аппаратуры/ |
|
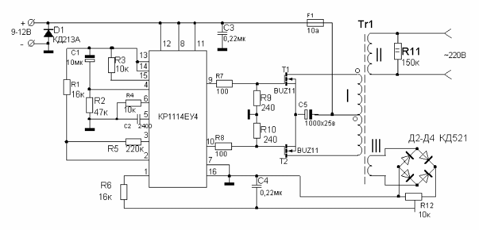
ИМПУЛЬСНЫЙ ПРЕОБРАЗОВАТЕЛЬ НАПРЯЖЕНИЯ 12-220В

Данный преобразователь напряжения позволяет подключать к себе нагрузку мощностью до 100 Вт. В холостом ходу потребляемый ток составляет в среднем 0,09 А. Диапазон входных напряжений 9-15в. Рабочая частота преобразователя около 20 кГц.
Трансформатор изготавливается из двух магнитопроводов сложенных вместе из феррита марки М2000НМ1типоразмер К32х20х6. Данные обмоток указаны в таблице.
Обмотка | Кол. витков | Провод |
| | 2х8 | ПЭЛ 0,8...1,0 |
|| | 300 | ПЭЛ 0,25 |
||| | 10 | ПЭЛ 0,25 |
При изготовлении этого трансформатора сначала наматывается вторичная обмотка. Намотка выполняется виток к витку, в один слой с последующей изоляцией фторопластом или другим изолирующим материалом. Первичная обмотка наматывается двумя проводами одновременно (равномерно распределив витки на магнитопроводе).
Транзисторы устанавливаются на массивном радиаторе (чем больше тем лучше).
Версия для печати
Дата публикации 22.03.2003гг
Created/Updated: 25.05.2018
|
